Jie Liu 刘杰

I'm a PhD student at School of Mechanical and Electric Engineering of Soochow University advised by Prof. WenZheng Chi and Prof. Lining Sun.

Email  /  GitHub  /  Google Scholar

profile photo

Publications

My research interests include robotic path pathing, robotic learning, and Embodied AI.

† denotes equal contribution, * denotes corresponding author(s)
project image

Human-robot collaborative navigation: An interactive information entropy minimization framework for mobile social robots


Jie Liu†, Xujun Xu†, Zhiyu Ding, Jiajie Yu, Shiyu Miao, Wenzheng Chi*, Lining Sun*
Biomimetic Intelligence and Robotics, 2026
arxiv /

This study introduces a novel human–robot collaborative navigation framework on the basis of the interactive information entropy, which is proposed to quantify information about pedestrian groups, assesses the capacity of robots to acquire group-related information from different positions, and offers a robust decision-making basis for identifying optimal interaction points.

project image

Bio-Inspired Gait-Adaptive Mapping: Real-Time 3D Scene Modeling Through Embodied Sensorimotor Coordination


Shiyu Miao†, Jiajie Yu†, JJie Liu, Yao Wang, Chengfeng Sun*, Wenzheng Chi*, Lining Sun*
IEEE Transactions on Automation Science and Engineering, 2026
arxiv /

To address the challenges posed by periodic gait-induced disturbances in legged robotic systems, we propose an enhanced visual SLAM framework that systematically incorporates gait-phase awareness into the mapping optimization process.

project image

PRTIRL based socially adaptive path planning for mobile robots


Zhiyu Ding†, Jie Liu†, Wenzheng Chi, Jiankun Wang, Guodong Chen, Lining Sun
International Journal of Social Robotics, 2023
arxiv /

We propose a nocel socially adaptive path planning framework for mobile robots incorporating a non-homotopic path penalty strategy with the Rapidly-exploring random Trees Inverse Reinforcement Learning (RTIRL) called PRTIRL.

project image

An efficient robot exploration method based on heuristics biased sampling


Jie Liu, Yong Lv, Yuan Yuan, Wenzheng Chi*, Guodong Chen, Lining Sun
IEEE Transactions on Industrial Electronics, 2022
arxiv / video /

We present a heuristics biased sampling-based robot exploration strategy, which utilizes the semantic information of the environment as the heuristics to guide the robot exploration.

project image

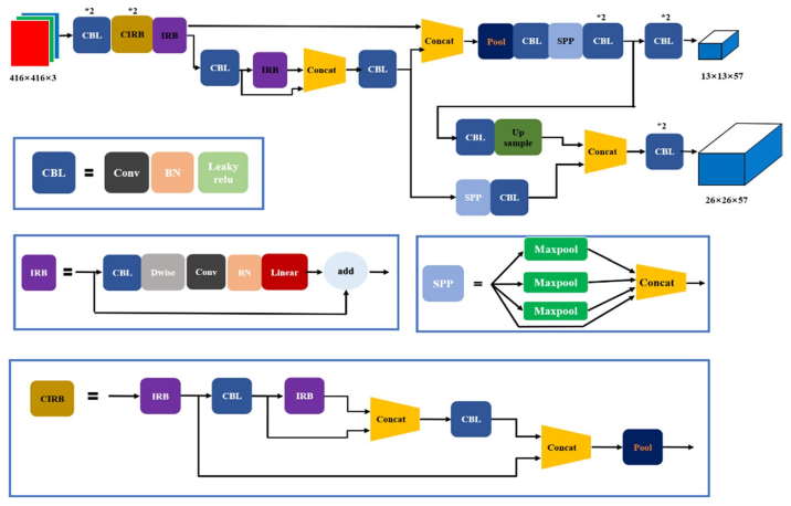
An Inverted Residual based Lightweight Network for Object Detection in Sweeping Robots


Yong Lv, Jie Liu, Wenzheng Chi, Guodong Chen, Lining Sun
Applied Intelligence, 2022
arxiv /

We propose an accurate, fast, and lightweight You Only Look Once (YOLO) network for sweeping robots (SR).

project image

A Gaussian mixture model based fast motion planning method through online environmental feature learning


Yuan Yuan, Jie Liu, Wenzheng Chi*, Guodong Chen*, Lining Sun*
IEEE Transactions on Industrial Electronics, 2022
arxiv /

A fast path planning algorithm based on Gaussian mixture model (GMM) is proposed to allow robotic systems to efficiently extract feature nodes and generate collision-free paths considering the pedestrian density and the environmental structure.

project image

A knowledge-based fast motion planning method through online environmental feature learning


Yuan Yuan, Jie Liu, Jiankun Wang, Wenzheng Chi*, Guodong Chen*, Lining Sun*
ICRA, 2021
arxiv /

We present a knowledge-based fast motion planning algorithm based on Risk-RRT, which guides motion planning by constructing a topological feature tree and generating a heuristic path from the tree.






Forked from Leonid Keselman's website